ABB ACS530變頻器是ABB推出的一款通用型傳動產品。其豐富的內置功能及緊湊設計在簡化工業應用操作的同時,確保在惡劣的環境條件下的高可靠性應用。
此款變頻器可以廣泛應用于各個工業領域,尤其是對于風機泵類應用進行了優化設計。多種專用宏的設計使其調試簡單,接線方便。在其帶來高可靠性的同時,僅需要很少的設置或調試工作量。

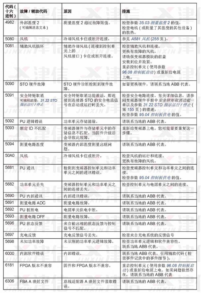
ABB ACS530在使用過程中遇到故障,可以通過以下故障代碼來對故障進行分析,并采取相應維修措施進行修復。
一、1080,1081,2310,2330,2340,2381,3130,3181故障代碼

二、3210,3220,3280,3381,4000,4110,4210,4290,42F1,4310,4380,4381,4981故障代碼

三、4982,5080,5081,5090,5091,5092,5093,5094,50A0,5681,5682,5690,5691,5692,5693,5696,5697,5698,6000,6181,6306故障代碼

四、6481,6487,64A1,64B2,64E1,6581,65A1,6681,6682,6683,6684,6685,6686,6882,6885,7081,7082故障代碼

五、 7181,7183,7184,7191,7192,71A2,71A3,71A5 故障代碼

六、71B1,73B0,7510,80A0,80B0,9081,9082,9083,9084,9085,FA81,FA82,FF81,FF8E故障代碼

上海津信ABB變頻器維修服務中心專業從事ABB變頻器、PLC、觸摸屏、數控系統、直流調速、伺服電機的維修維護服務。包括:ACS510,ACS530,ACS550,ACS580,ACS800,ACS880等常見機型維修。
津信變頻器維修服務中心20年來累計維修維護設備數量超過20萬臺,客戶滿意度達到98%以上。專業的技術人員、規范的服務流程、透明的價格體系、可靠的質量保證,是您“值得信賴的變頻器維修專家”。

