變頻器開關電源故障是常見的故障類型,在變頻器的檢測和維修過程中,掌握
變頻器開關電源電路圖和原理有很大的幫助。

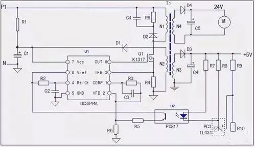
1、振蕩回路:開關變壓器的主繞組N1、Q1的漏--源極、R4為電源工作電流的通路;R1提供了啟動電流;自供電繞組N2、D1、C1形成振蕩芯片的供電電壓。這三個環節的正常運行,是電源能夠振蕩起來的先決條件。
U1的4腳外接定時元件R2、C2和U1芯片本身,也構成了振蕩回路的一部分。
2、穩壓回路:N3、D3、C4等的+5V電源,R7—R10、PC3、R5、R6等元件構成了穩壓控制回路。
U1芯片和1、2腳外圍元件R3、C3,也是穩壓回路的一部分。
3、保護回路:U1芯片本身和3腳外圍元件R4構成過流保護回路;N1繞組上并聯的D2、R6、C4元件構成了IGBT的保護電路;實質上穩壓回路的電壓反饋信號——穩壓信號,也可看作是一路電壓保護信號。但保護電路的內容并不僅是局限于保護電路本身,保護電路的起控往往是由于負載電路的異常所引起。
4、負載回路:N3、N4次級繞組及后續電路,均為負載回路。負載回路的異常,會牽涉到保護回路和穩壓回路,使兩個回路做出相應的保護和調整動作。

振蕩芯片本身參與和構成了前三個回路,芯片損壞,三個回路都會一齊罷工。對三個或四個回路的檢修,是在芯片本身正常的前提下進行的。
另外,要用全局觀念和系統思路來進行故障判斷,透過現象看本質。如停振故障,也許并非由振蕩回路元件損壞所引起,有可能是穩壓回路故障或負載回路異常,導致了芯片內部保護電路起控,而停止了PWM脈沖的輸出。并不能將各個回路完全孤立起來進行檢修,某一故障元件的出現很可能表現出“牽一發而全身動”的效果。

